
SERVICE


1. Essieu moteur STR-HC/ST16
1.1. Structure et principe de l'essieu moteur STR-HC/ST16
L'essieu moteur STR-HC/ST16 est composé d'un entraînement final, d'un différentiel, d'un demi-essieu et d'un essieu
logement. Ses fonctions sont présentées comme suit : ①Pour transférer les couples moteur de
dispositifs d'entraînement universels aux roues motrices via la transmission finale, le différentiel et le demi-essieu afin
pour réaliser la réduction de la vitesse et l'augmentation du couple. ② Pour changer le sens du couple
transmission par paires d'engrenages coniques de transmission finale. ③ Pour obtenir l'effet différentiel de
roues des deux côtés par différentiel afin de garantir les roues intérieures et extérieures
direction à différentes vitesses. Dans la Figure 1-1, l'essieu moteur STR-HC/ST16 est composé de
transmission finale, différentiel, demi-essieu et carter d'essieu.
L'entraînement final est l'un des principaux composants de la transmission automobile pour réduire la vitesse et
augmenter le couple. Lorsqu'une transmission n'est pas réglée avec un rapport de surmultiplication, le
Le rapport de transmission de la transmission finale doit être le rapport de transmission minimal du système entraîné.
Il peut également être appelé rapport de transmission principal. Le différentiel est utilisé pour résoudre les
des problèmes tels que des vitesses de rotation différentes des roues motrices des deux côtés dans la direction du moteur
et différentes vitesses d'essieu moteur multi-axes. Le demi-essieu est utilisé pour transmettre les forces motrices
de manière fiable. Le carter d'essieu est une pièce de base d'installation des composants principaux pour
transmission et système d'entraînement.
Dans les camions lourds, tous les essieux moteurs sont à l'arrière et appelés ensemble comme essieu arrière. La plupart
les essieux moteurs fabriqués en SINOTRUK sont des essieux moteurs doubles, et quelques-uns sont arrière simples
ceux. Normalement, l'avant du double essieu moteur est appelé essieu central et l'arrière
un comme essieu arrière. Les essieux moteurs dans SINOTRUK peuvent être divisés en deux séries telles que STR
et HW selon leurs caractéristiques structurelles.

Figure 1 Composition de l'essieu moteur
1 – Embrayage ; 2-Transmission ; 3 – joint universel ; 4 – Essieu moteur ; 5 – Différentiel ; 6 – Demi-essieu
7 – Transmission finale ; 8 – Arbre de transmission
L'essieu moteur de la série STR est l'un des produits avec la plus grande production de SINOTRUK. C'est un essieu
être adapté aux conditions nationales de la Chine à travers dix ans de digestion, d'absorption
et amélioration en fonction de l'introduction de la technologie Austria Steyr. Sa fonction est d'ajouter
STR-HC/ST16.01
1ère édition 6
engrenages réducteurs de roue à l'entraînement final central à un étage. Par conséquent, la transmission de STR
l'essieu moteur de série doit avoir des doubles réductions et peut également être appelé à double étage
essieu de réduction. Voir Figure 1-2

Figure 1-2 Essieu moteur tandem série STR
Comme tous les essieux moteurs, l'essieu moteur de la série STR est également composé d'un entraînement final,
différentiel, demi-essieu et carter d'essieu.
1.1.1. Transmission finale
1. Transmission finale centrale
Pour la transmission finale arrière de l'essieu moteur de la série STR, voir Figure 1-3.

Illustration 1-3 Apparence
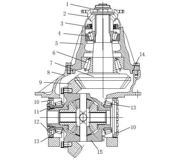
Dans la Figure 1-4, la bride d'extrémité de la bride 2 est reliée à l'arbre de transmission. Il y a
cannelures internes dans son alésage pour s'adapter aux cannelures de la poignée de l'engrenage conique d'entraînement 7 afin de transférer la puissance du moteur de l'arbre d'entraînement universel à l'engrenage conique d'entraînement 7.
L'engrenage 7 peut tourner autour de son axe sous le support de deux roulements à rouleaux coniques 4 et 6.
L'engrenage conique d'entraînement 7 et l'engrenage conique entraîné 9 peuvent être une paire de biseaux en prise mutuelle
engrenages. Leurs axes sont perpendiculaires. Grâce à leur maillage, ils peuvent faire tourner le rotacteur
direction de la puissance moteur ci-dessus avec 90° puis transfert au différentiel 15 installé
fermement avec l'engrenage conique entraîné. Dans le même temps, tout maillage entre moteur et moteur
les engrenages coniques peuvent également réduire la vitesse de la puissance et augmenter son couple. Sous le soutien
du roulement 13 aux deux extrémités, le différentiel 15 peut tourner autour de son axe pour répartir le moteur
couple après réduction de vitesse, augmentation de couple et commutation de moteur et entraîné
engrenages coniques en deux demi-essieux.

Figure 1-4 Structure du pilote final
1 – Écrou de bride .2 – Bride .3 – Siège de joint d'huile et ensemble de joint d'huile. 4, 6, 13 – Roulements à rouleaux coniques 5 – Bloc de roulement 7 – Engrenage conique d'entraînement 8 – Carter d'entraînement final 9 – Engrenage conique mené 10 – Écrou de réglage 11 – Écrou rond 12 – Couvercle à mailles fixes 14 – Bague d'étanchéité 15 – Ensemble différentiel
Pour garantir un bon engrènement, la position pertinente entre les pignons coniques menant et mené peut être réglable. Il y a un groupe de rondelles réglables (non marquées sur la Figure 1-4)
entre les contre-faces du bloc de roulement 5 et du carter de transmission finale 8. Cette augmentation et
la réduction des différentes épaisseurs de rondelles rend l'engrenage conique d'entraînement 7 et le bloc de roulement 5
déplacer vers le haut et vers le bas ensemble afin d'ajuster les positions pertinentes du biseau d'entraînement et mené
engrenages dans le sens vertical. À l'extérieur du roulement à rouleaux coniques 13 aux deux extrémités de la finale
lecteur, il y a un écrou de réglage 10 respectivement. Que visser et dévisser l'écrou peut
faire bouger l'assemblage du différentiel 15 avec l'engrenage conique mené 9 dans le sens axial. Le
le réglage dans les deux sections ci-dessus peut ajuster la position de maillage du biseau d'entraînement et mené
engrenages à un état approprié.
Avant d'ajuster l'état de maillage ci-dessus, enduisez les pigments rouges (mélange de plomb rouge
Poudre et huile) à la surface de la dent de l'engrenage conique entraîné d'abord, puis utilisez les mains pour faire
engrenage conique d'entraînement à rotation alternative. Par conséquent, il y aura des taches rouges à deux
surfaces de fonctionnement de la dent de l'engrenage conique mené. Si une tache au fonctionnement avant et arrière
les surfaces de l'engrenage conique entraîné sont au milieu de la hauteur de la dent mais inclinées vers la petite extrémité comme
ainsi que plus de 60% de la largeur de la dent, cela signifie le bon maillage. Pour un bon maillage
blot, voir Figure 1-5.

Figure 1-5 Tache d'engrènement appropriée de l'engrenage conique mené
Le carter d'entraînement final de l'ensemble d'entraînement final est opposé à la surface du carter d'essieu.
Ensuite, tous y compris le boîtier d'essieu, le boîtier d'entraînement final 8, le bloc de roulement 5 et le joint d'huile
Le bloc avec l'ensemble de joint d'huile 3, la bride 2 et l'écrou de bride 1 entourera dans un
espace clos. Dans l'espace, il y a une grande quantité d'huile lubrifiante pour lubrifier le mouvement
pièces telles que roulements et engrenages. Lors de l'assemblage, il doit y avoir un mastic silicone résistant à l'huile
entre les surfaces de contact du carter de transmission finale et du carter d'essieu, entre les surfaces de contact
surfaces du carter de transmission finale et du bloc de joint d'huile, entre les surfaces de contact du joint d'huile
bloc et bloc de roulement et entre l'écrou de bride et la bride pour sceller l'huile de lubrification
fiable dans l'espace. Celui entre le bloc de joint d'huile et la bride doit être installé avec des joints d'huile
respectivement pour la prévention de la poussière et l'huile d'étanchéité afin de faire tourner la bride autour de son axe
sous le support de roulement mais également garantir que l'huile de lubrification ne pénètre pas du
jeu entre la bride et le bloc de joint d'huile.

Nous sommes l'agence pour la série de camions en gros SINOTRUK, nous pouvons fournir des camions tracteurs HOWO, des camions bennes HOWO, des camions remorques, des pièces de camions, des machines agricoles, des pièces de machines agricoles, des camions malaxeurs HOWO, des camions spéciaux, etc. nos clients avec une bonne qualité et un prix compétitif, car nous obtenons directement le soutien de l'usine CNHTC.

Principaux produits
1. Camion à benne basculante / Camion à benne basculante
2. Camion tracteur Hohan/ Camion moteur
3. Camion avec grue / Grue montée sur camion
4. Camion-citerne à mazout / Camion-citerne à carburant
5. Camion-citerne à eau / Camion-citerne à eau / Camion-arroseur à eau
6. Camion malaxeur à béton
7. Camion fourgon / Camion isolé / Camion frigorifique
8. Camion d'aspiration fécale/camion d'aspiration des eaux usées
9. Camion-citerne de poudre de ciment/remorque de ciment en vrac
10. Camion d'opération à haute altitude
11. Semi-remorque (remorque à plateau/remorque squelette/remorque à benne basculante/remorque à paroi latérale/remorque surbaissée/remorque à conteneurs, etc.)


Articles Similaires
Message en ligne